Instance Verification Kit (IVK)
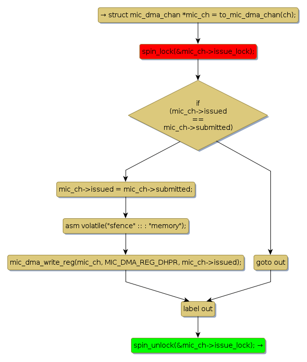
spin lock @ [5839+31+/linux-3.19-rc1/drivers/dma/mic_x100_dma.c]
Instance Signature: issue_lock
|
The Matching Pair Graph:
|
|
Function Name
|
Control Flow Graph (CFG)
|
Events Flow Graph (EFG)
|
Source Correspondence
|
|
mic_dma_issue_pending
|
|
|
[5740+21+/linux-3.19-rc1/drivers/dma/mic_x100_dma.c]
|